https://curtisjamesholt.gumroad.com/l/city_scatter_free https://mihamarinko.gumroad.com/l/abandonedCity https://katznboyz1.gumroad.com/l/easy-city-creator-blend and etc Answer from Vitalii_A on reddit.com
🌐
Superhive
superhivemarket.com › products › the-city-generator
The City Generator - Superhive (formerly Blender Market)
The City Generator
Easily generate complex cities with customizable parameters.
(4.0)
Price   $64.00
🌐
Reddit
reddit.com › r/blender › are there any free city generator addons?
r/blender on Reddit: Are there any free city generator addons?
September 10, 2024 - Hothifa Smair's ICity generator for creating and customizing intricate procedural 3D cities is out now ... My First Blender Addon!!! Random City Generator...
Discussions

City generator in Blender - Scenery Development Forum - X-Plane.Org Forum
I ran across this a few weeks ago, I'm not sure if any of you have seen it. I haven't used it yet but its quite interesting. http://blenderartists.org/forum/showthread.php?t=140415 Download link http://jerome.le.chat.free.fr/3d/cityengine/download.html Hmm this is awesome, gota put this to use in... More on forums.x-plane.org
🌐 forums.x-plane.org
April 28, 2009
python - How can I quickly generate / create a large city without modeling it all by hand? - Blender Stack Exchange
Also, it is possible to generate other features such as pipes, windows and ledges on the exterior of the buildings? I have the feeling that the way about this is using Python scripts, but I am unsure as to the specific details required. Any help would be appreciated. ... $\begingroup$ You could try adapting this to what you need blenderguru.com/videos/how-to-create-a-city ... More on blender.stackexchange.com
🌐 blender.stackexchange.com
April 13, 2014
City Generator Scripting
Can you guys modify this so it looks like a billion dollar game ? In layer 1 press SPACEBAR once to generate city. If you press more than once it might crash because it will generate again but only in one direction. Attachments City Generator 001.blend (154 KB) More on blenderartists.org
🌐 blenderartists.org
0
March 16, 2015
My First Blender Addon!!! Random City Generator... updated version

I'd love some thoughts and if you're really interested in trying it out I can send a simpler free version for you to play with. :) Just send me a private message.

More on reddit.com
🌐 r/blender
1
5
December 27, 2019
🌐
Getcitysketch
getcitysketch.com
3D City Generator Blender Add-on - CitySketch
CitySketch is a Blender Add-on that provides various tools which allow you to create advanced and realistic 3D Cities without any previous modelling experience in seconds.
🌐
Blender
blender-addons.org › home › the city generator
The City Generator - Blender
September 16, 2024 - The City Generator enables the generation of procedural cities in seconds. It offers a range of controls within a simple user interface in the side panel, allowing for the creation of custom city layouts, traffic simulations, night scenes, and ...
🌐
80.lv
80.lv › articles › this-procedural-generator-lets-you-create-entire-cities-in-blender
This Procedural Generator Lets You Create Entire Cities in Blender
April 30, 2024 - Powered by Geometry Nodes, this marvelous setup allows the user to easily generate entire cities in Blender, complete with a variety of buildings, roads, lamp posts, traffic lights, parking lots, vegetation, and more, which you can tweak and ...
🌐
BlenderNation
blendernation.com › 2025 › 09 › 17 › how-to-create-a-simple-city-generator-with-blender-and-geometry-nodes
How to Create a Simple City Generator with Blender and Geometry Nodes - BlenderNation
September 17, 2025 - Here comes a tutorial video of how you can create a simple city generator by using geometry nodes in Blender. We are about to make the generator and then a shader that will make a mist effect for it.
Find elsewhere
🌐
Dungeon Scrawl
probabletrain.itch.io › tools › free
City Generator by ProbableTrain
Create procedurally generated city maps in the style of American grid-based cities. More detailed documentation and instructions here. Support the project on Patreon Follow me on Twitter: @probabletrain View the source: Github · 3D model export has just been released, Blender tutorial available here: https://maps.probabletrain.com/#/stl
🌐
Cgchan
cgchan.com
SceneCity: 3D city generator addon for Blender 3.4+
Thanks to Blender, and depending on which instantiation method you choose, you can even modify a city without recreating it. Modifying the model of a building automatically changes all instances of that building everywhere it appears in the city. SceneCity comes batteries included: props, roads and buildings. Load them in a click, and generate a city.
🌐
Blender
extensions.blender.org › add-ons
Add-ons — Blender Extensions
Blender Extensions is a web based service developed by Blender Foundation that allows people to share open source add-ons for Blender.
🌐
GitHub
github.com › ejeino-7 › CityAddon
GitHub - ejeino-7/CityAddon: City Generator for Blender
An addon for Blender that is used to quickly generate cities.
Author   ejeino-7
🌐
Nabble
blender-3d.338.s1.nabble.com › City-Generator-td1115.html
City Generator - Blender 3D
November 7, 2020 - Blender 3D › Download · ‹ Previous Topic Next Topic › · ♦ · ♦ Locked 3 messages · özgür · Reply | Threaded · Open this post in threaded view · ♦ · ♦ | özgür · Reply | Threaded · Open this post in threaded view · ♦ · ♦ | özgür ·
🌐
X-Plane.org
forums.x-plane.org › home › engineering department › scenery development forum › city generator in blender
City generator in Blender - Scenery Development Forum - X-Plane.Org Forum
April 28, 2009 - I ran across this a few weeks ago, I'm not sure if any of you have seen it. I haven't used it yet but its quite interesting. http://blenderartists.org/forum/showthread.php?t=140415 Download link http://jerome.le.chat.free.fr/3d/cityengine/download.html Hmm this is awesome, gota put this to use in...
Top answer
1 of 3
135

City Generation

Suicidator "City Generator" (SCG)
This is a very robust Blender addon that can create amazingly detailed & complex cities:

  • Generate random terrains (including bodies of water) for your city, or use your own bump maps to create the landscape of your choice

  • SCG automatically generates all the textures for your buildings, roads, grass, water, etc.
    (NOTE: Currently, SCG only generates textures in Blender Internal, not yet for Cycles)

  • Specify if it's day or night in your city

    NOTE: As of City Generator v0.5.7, textures will ONLY be generated in Blender Render, NOT yet in Cycles. So, make sure you are in Blender Render BEFORE you click the Build City button:

    You can read the City Generator online manual on their website and see many more examples.


NOTE: There is another addon listed on the Blender Wiki called "City Block Generator". However, this addon only works with Blender versions 2.4x - 2.5x, so it's not an option for any versions later than 2.5


Adding Special Building Details for Close-Up Shots

If you ever want to have a close-up shot of a particular part of your city and want to add specific building details, you can use these add-ons:

  • Block Wall Builder: Block Wall Builder allows you to build your own custom walls. It has a lot of functionality, including the ability to add holes in the wall for windows, doors, etc.:


  • Window Generator 2: Add custom windows. Download it here and read more about it here. Here are some samples:


  • Jamb Generator: This addon from Seyit Ali YAPRAKCI makes custom door frames/jambs:


  • Archimesh: Archimesh gives you the ability to add great detail to your buildings: add rooms, house structure (walls), doors (one and two leafs), columns, stairs (strait and curved), tile roofs, cabinets, shelves, windows, books, lamps, curtains, etc. It can also UV unwrap rooms! You can download it here and you can get more information on how to use it here. Here is a sample of the cabinets with shelves:


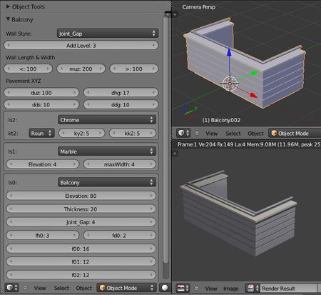
  • Balcony Generator: This addon, also from Seyit Ali YAPRAKCI makes balconies:


  • Chimneys: This addon, again from Seyit Ali YAPRAKCI, makes chimneys:


  • Flat Board Generator: This addon allows you to make hardwood floors:


  • Add Pipe Joint: You can read about this built-in addon here and here are some sample joints:

    NOTE: If you want to extrude pipes from these joints, see this question and answer for details on how to do it.


Add Snow and Icicles

If it's winter in your city, you can add piles of snow to your meshes with the technique described here and with the Icicle Generator you can add icicles:


Adding Terrain for your City

If you don't want your city to be on flat ground and aren't using Suicidator City Generator, you can make unique landscapes easily with the built-in addon ANT Landscape:

The Blender manual describes how to use this built-in addon.

NOTE: Previously, these landscapes all had the normals flipped the wrong way, which makes the underside of the mesh be considered the top. This has been fixed in an update, but if you have an older version and you're finding this is a problem for you, you can fix it simply by flipping all the normals:

  • Select landscape → TAB → select all (A) → WFlip Normals

Add Trees

"Sapling" is a built-in addon that allows you to make trees:

This addon is amazingly robust, capable of making a huge array of different kinds of trees and bushes:

This addon is much easier to use if you watch a tutorial about it.

For more detailed information about making trees, see this page.


Add Scattered Debris, Litter or Plants

If you want to have litter around your city, or debris & weeds in an abandoned lot, you can do that using a Hair Particle System, which you can learn how to make on this page.


Add Rocks

The Add Rocks addon allows you to quickly add randomly generated mesh rocks, thus making it much quicker to add detail & practicality to your outdoor settings, urban or otherwise. Here you can read about & download this addon (note: the Add Rock addon is part of the bundle described in that post.) Here are some examples of the 5 rock presets:

For lots more details on making Add Rocks, see this page.

NOTE: One thing to be aware of is that each rock has many modifiers on it, and these slow down render time. See this page (at the bottom) to get details on how to solve this issue.


Add Ivy

Blender's built-in "Ivy Gen" addon is very good at creating realistic looking ivy:

2 of 3
20

In addition to the other great answers here, I would add Gleb Alexandrov's tutorial video: How to Create a City, Covered With Fog. Regardless of whether you opt to add the fog, this is a very helpful (and quick) tutorial for creating cities.

He uses the Open Street Map add-on to generate the layout, so the angles of the buildings look very natural because they are based on real cities. And his texturing approach is brilliant.

Some screen shots from the tutorial:

🌐
Blender Artists
blenderartists.org › game engine › game engine support and discussion
City Generator Scripting - Game Engine Support and Discussion - Blender Artists Community
March 16, 2015 - Can you guys modify this so it looks like a billion dollar game ? In layer 1 press SPACEBAR once to generate city. If you press more than once it might crash because it will generate again but only in one direction.
🌐
CGCIRCUIT
cgcircuit.com › asset › procedural-city-generator-cityscape-for-blender
Procedural City Generator + Cityscape for Blender
Procedural Sci-Fi City Generator for Blender. You can generate different Sci-Fi Cities with this Blender Modifier easily. You can use the asset in your c
🌐
LEARN 3D TUTORIALS
learn3dtutorials.com › home › blog home › the city generator addon for blender
The City Generator Addon for Blender - LEARN 3D TUTORIALS
Creating Cities in Blender with The City Generator add-on. This add-on allows you to generate procedural cities in seconds.
Published   April 27, 2025
🌐
Gumroad
batterytea.gumroad.com › l › simple_little_city_generator
Simple Little City Generator [Blender 4.0 Geometry Node Setup]
Simple little City Generator is a Geometry Node based system for creating simple little cities. It’s not meant to be intricate or precise. It's just a quick and fun way of generating tiny cities.Before we continue with the details - making ...
🌐
YouTube
m.youtube.com › watch
Create a Simple City Generator With Blender!
May 15, 2025 - Share your videos with friends, family, and the world