Update 2021-09

  • For versions 8 through 16, Oracle required a fee if their own Oracle JDK product was used in production, but not for dev, test, and training usages.
  • For Java 17, the Oracle JDK product is available under a new No-Fee Terms and Conditions license, discussed on the Oracle company blog.

On my first reading, it appears this new license makes production use free-of-cost (along with dev, test, and training usages), except for products sold for a fee while bundling the Oracle JDK product. But I am not an attorney, so read the terms yourself and consult legal advice as needed.

Keep in mind that many other vendors continue to provide implementations of the Java specs, as shown in the flowchart below. Some of these vendors sell support plans, either optionally or as a requirement for use of their product. Never assume, always read the detailed requirements for any distribution you obtain.

Another 2021 update: Add Microsoft to the list of vendors seen below.


Several vendors offer a choice of Java implementations

The Answer by Speakjava is correct and informative.

In addition, here is a flowchart I made to guide you in choosing a vendor for a Java implementation.

Or another way to view this: Your particular motivations or situation.

Answer from Basil Bourque on Stack Overflow
🌐
Oracle
java.com › download › java8_update.jsp
Free Java Update 8
Your system currently has an older ... that all Java SE 8 users upgrade to this release. Please install this free Java Update by clicking on the Update button on the Java Update window....
🌐
OpenLogic
openlogic.com › openjdk-downloads
OpenJDK Downloads | OpenLogic
These upgrades were accepted into IcedTea-Web 2.0. OpenLogic now provides free, quarterly builds of OpenJDK 8, OpenJDK 11, OpenJDK 17, and OpenJDK 21 for Linux, Windows, and MacOS.
Discussions

Which free version of Java can I use for production environments and or commercial purposes? - Stack Overflow
If I can change my development and I want still FREE, and I want to have improvements and security updates, I must use one of these java open implementations? ... The Oracle JDK License has changed for releases starting April 16, 2019. ... Thank you for the JDK 8 download link (unsupported ... More on stackoverflow.com
🌐 stackoverflow.com
Can't download Java 8 without an Oracle account?
Adopt OpenJDK . More on reddit.com
🌐 r/learnjava
9
4
December 26, 2018
Oracle JDK downloads page now require an Oracle account. Just to download the official Oracle Java JDK for personal use, you must provide your full personal and work details.
Excuse me? - FYI OpenJDK is now reference implementation and this is what you should use by default. This isn't any "Oracle crap". They just made OpenJDK 100 times better. More on reddit.com
🌐 r/programming
350
2166
September 8, 2019
Opend JDK 8
https://adoptopenjdk.net/ More on reddit.com
🌐 r/javahelp
12
12
February 22, 2019
🌐
Oracle
oracle.com › java › technical details
Java SE 8 Archive Downloads (JDK 8u211 and later)
For current Java releases, please visit Oracle Java SE Downloads. This software is licensed under the Oracle Technology Network License Agreement for Oracle Java SE · JDK 8u461 checksums and OL 9 GPG Keys for RPMs.
🌐
TechSpot
techspot.com › downloads › 5198-java-jre.html
Java SE JDK and JRE 8.471 Download | TechSpot
October 21, 2025 - Java 8, Java 11, Java 17 and Java 21 are the four long-term support versions recommended by Oracle alongside the latest release. You can download the version you need below: ... Sometimes, even if you are not planning to do any Java development on a computer, you still need the JDK installed.
Rating: 4.3 ​ - ​ 200 votes
🌐
Oracle
java.com › en › download › manual.jsp
Download Java
This download is for end users who need Java for running applications on desktops or laptops. Java 8 integrates with your operating system to run separately installed Java applications.
🌐
GitHub
gist.github.com › wavezhang › ba8425f24a968ec9b2a8619d7c2d86a6
download java from oracle without login · GitHub
Linux x64 (170.15 MB) https://javadl.oracle.com/webapps/download/GetFile/1.8.0_202-b08/1961070e4c9b4e26a04e7f5a083f551e/linux-i586/jdk-8u202-linux-x64.rpm
🌐
Azul Systems
azul.com › home › azul downloads
Java 8, 11, 17, 21, 25 Download for Linux, Windows and macOS
September 23, 2025 - Click here to download the Azul Zulu Builds of OpenJDK for Java 8, 11, 17, 21, 25 for Linux, Windows and macOS. Also download Azul Platform Prime.
Find elsewhere
🌐
Bell Software
bell-sw.com › pages › downloads
Java Download | Java 8, Java 11, Java 17, Java 21, Java 25 - OpenJDK Builds for Linux, Windows & macOS
Download Liberica JDK, supported OpenJDK builds. Open source Java 8, 11 and more for Linux, Windows, macOS.
Top answer
1 of 6
106

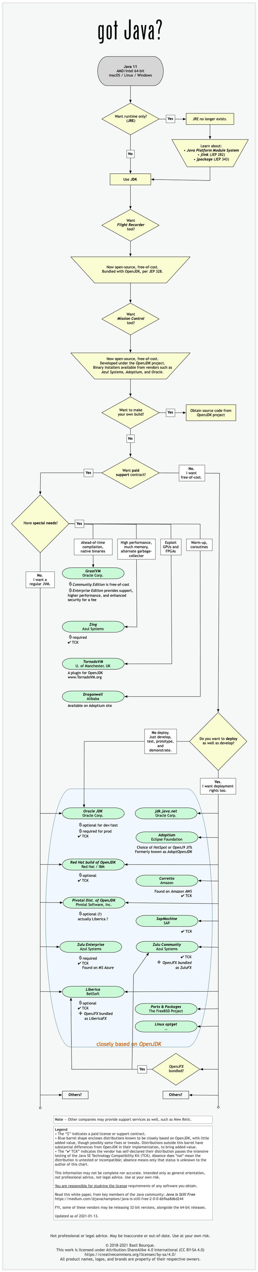
Update 2021-09

  • For versions 8 through 16, Oracle required a fee if their own Oracle JDK product was used in production, but not for dev, test, and training usages.
  • For Java 17, the Oracle JDK product is available under a new No-Fee Terms and Conditions license, discussed on the Oracle company blog.

On my first reading, it appears this new license makes production use free-of-cost (along with dev, test, and training usages), except for products sold for a fee while bundling the Oracle JDK product. But I am not an attorney, so read the terms yourself and consult legal advice as needed.

Keep in mind that many other vendors continue to provide implementations of the Java specs, as shown in the flowchart below. Some of these vendors sell support plans, either optionally or as a requirement for use of their product. Never assume, always read the detailed requirements for any distribution you obtain.

Another 2021 update: Add Microsoft to the list of vendors seen below.


Several vendors offer a choice of Java implementations

The Answer by Speakjava is correct and informative.

In addition, here is a flowchart I made to guide you in choosing a vendor for a Java implementation.

Or another way to view this: Your particular motivations or situation.

2 of 6
59

Summary

If you need to have java in your production servers for free, your have two options

#1 OpenJdk

The OpenJDK is the open source implementation of the Java SE Specification and it is maintained by Oracle.

More details: https://whichjdk.com

Source code can be found here: https://github.com/openjdk

Binary can be found here: https://jdk.java.net/archive

Just select the latest or an specific version and download it. Check this example.

#2 JDK Customized by Third Parties

  • Amazon Corretto
    • https://docs.aws.amazon.com/corretto/latest/corretto-11-ug/downloads-list.html
  • Zulu
    • https://www.azul.com/downloads/zulu-community/?architecture=x86-64-bit&package=jdk


Licences OTN vs BCL

Oracle JDK 8 (aka 1.8) no longer uses BCL (Binary Code License). From April 16, 2019, Oracle JDK 8 uses the OTN (Oracle Technology Network) license, which requires you to create an Oracle account to download JDK 8 and payment!!

BCL = Oracle Binary Code License

  • You can use it, but you can't modify it
  • You agree not to sue Oracle if anything goes wrong
  • You can redistribute/publish it (so that you can sell products with Java embedded), but if you do, you agree to indemnify Oracle; so if someone sues you, you can't drag Oracle into it.

It's really just there to protect Oracle's intellectual property and to shield them from being sued when bugs are found.

source: https://www.quora.com/In-short-what-does-the-Oracle-Binary-Code-License-Agreement-for-Java-SE-actually-say-or-prohibit/answer/Jon-Harley

As a summary: FREE with risks and without any fault of Oracle

OTN = Oracle Technology Network License

As a summary: Opposite to BCL and FREE just for development in your laptop. For enterprises, you must PAY

OpenJDK and Oracle JDK

Both OpenJDK and Oracle JDK are created and maintained currently by Oracle only.

OpenJDK and Oracle JDK are implementations of the same Java specification passed the TCK (Java Technology Certification Kit).

Most of the vendors of JDK are written on top of OpenJDK by doing a few tweaks to [mostly to replace licensed proprietary parts / replace with more high-performance items that only work on specific OS] components without breaking the TCK compatibility.

Source: Differences between Oracle JDK and OpenJDK



Free official options

Here I will list and keep updated the official links, ready to download the most used java versions

Oracle Java 1.4, 5, 6 and 7 (Deprecated)

Oracle does not show any message related to license changes for Java 1.4, 5, 6 and 7 downloads. So we can use them for development and production deployment, accepting issues and security problems because these versions are so ancient!!

  • Oracle downloads:
  • https://www.oracle.com/java/technologies/java-archive-javase-v14-downloads.html
  • https://www.oracle.com/java/technologies/java-archive-javase5-downloads.html
  • https://www.oracle.com/java/technologies/javase-java-archive-javase6-downloads.html
  • https://www.oracle.com/technetwork/java/javase/downloads/java-archive-downloads-javase7-521261.html

Legacy versions prior to 7, does not have and will not have any update. Maybe a sales contact could be a solution if your have a Legacy Systems running over this java old versions.

Oracle Java 8 update 202

Just Java SE 8 JDK 8u202 and earlier versions are free for development and production deployment. You can download it from:

  • https://www.oracle.com/java/technologies/javase/javase8-archive-downloads.html

Openjdk 8 (Deprecated)

OpenJDK is a ORACLE initiative. More details here: https://adoptopenjdk.net/

compressed mode

You can download the latest v8 release from here. Latest version:

  • https://github.com/AdoptOpenJDK/openjdk8-upstream-binaries/releases/download/jdk8u292-b10/OpenJDK8U-jdk_x64_windows_8u292b10.zip
  • https://github.com/AdoptOpenJDK/openjdk8-upstream-binaries/releases/download/jdk8u292-b10/OpenJDK8U-jdk_x64_linux_8u292b10.tar.gz
  • I can't find the version for osx :(

Follow this to download using curl

install mode

apt-get install openjdk-8-jre (just run apps)
apt-get install openjdk-8-jdk (develop and run)

From https://openjdk.java.net/install/

Openjdk 11

  • https://jdk.java.net/java-se-ri/11
  • https://github.com/AdoptOpenJDK/openjdk11-binaries/releases
apt-get update
apt-get install openjdk-11-jdk

Openjdk 17

  • https://jdk.java.net/java-se-ri/17

Openjdk 19

  • https://jdk.java.net/java-se-ri/19

Openjdk 21

  • https://jdk.java.net/21/


Free From Trusted Third Parties

Zulu Community (Java 6,7,8,11,13,14,15)

  • https://www.azul.com/downloads/zulu-community/?architecture=x86-64-bit&package=jdk

Amazon Corretto (Java 11)

  • https://docs.aws.amazon.com/corretto/latest/corretto-11-ug/downloads-list.html

Eclipse OpenJ9

  • https://www.eclipse.org/openj9/

More third parties

The following implementations, listed in alphabetical order, are open source and free to use:

  • AdoptOpenJDK
  • Azul Zulu
  • Bck2Brwsr
  • CACAO
  • Codename One
  • DoppioJVM
  • GraalVM CE
  • HaikuVM
  • HotSpot
  • Jamiga
  • JamVM
  • Jelatine JVM
  • Jikes RVM (Jikes Research Virtual Machine)
  • JVM.go
  • leJOS
  • Maxine
  • Multi-OS Engine
  • RopeVM
  • uJVM


NON-FREE options

You should pay for these versions but in return you will have a lot of features suported by Oracle or another third parties

Oracle Java

https://www.oracle.com/java/technologies/downloads/

  • Java 19
    • https://www.oracle.com/java/technologies/downloads/#java19
  • Java 17
    • https://www.oracle.com/java/technologies/downloads/#java17
  • Java 11
    • https://www.oracle.com/java/technologies/downloads/#java11

Oracle Java 8 update 221

Since the java 8 update at April 16, 2019 8u221, all versions and updates for (java 8,9,10,11,14) has no cost just for personal use and development purposes. Any other use, needs a Commercial License.

  • https://www.oracle.com/java/technologies/javase/javase-jdk8-downloads.html latest update 251
  • https://www.oracle.com/java/technologies/javase/javase8u211-later-archive-downloads.html previous updates (241,231,221,212,211)

Source: https://www.baeldung.com/oracle-jdk-vs-openjdk

Proprietary Implementations

There are also other private or commercial implementations:

  • Azul Zing JVM
  • CEE-J
  • Excelsior JET (Discontinued)
  • GraalVM EE
  • Imsys AB
  • JamaicaVM (aicas)
  • JBlend (Aplix)
  • MicroJvm (IS2T – Industrial Smart Software Technology)
  • OJVM
  • PTC Perc
  • SAP JVM
  • Waratek CloudVM for Java

Source: https://www.baeldung.com/oracle-jdk-vs-openjdk



Notes

  • Oracle Java 9 and 10 has reached end of support.
    • https://stackoverflow.com/a/50333498/3957754


More References

  • Differences between Oracle JDK and OpenJDK

  • https://whichjdk.com/

  • https://www.openlogic.com/blog/java-experts-openjdk-vs-oracle-jdk

  • https://www.oracle.com/technetwork/java/javase/overview/faqs-jsp-136696.html

  • https://www.oracle.com/downloads/licenses/javase-license1.html

  • https://openjdk.java.net/projects/jdk8/

  • https://www.oracle.com/java/technologies/javase/8u-relnotes.html

  • https://gist.github.com/jrichardsz/83db09163ca9a0db4c9cd4f91cbf0598/

  • https://jdk.java.net/archive

🌐
Oracle
oracle.com › java › technologies › javase
Java SE 8 Archive Downloads (JDK 8u202 and earlier)
This page includes archive downloads for Java SE 8u202 and earlier. The archive downloads for Java SE 8u211 and later updates are available, under the Java SE OTN License. The JDK is a development environment for building applications using the Java programming language.
🌐
FileHippo
filehippo.com › download_java-development-kit-64
Download Java Development Kit 64-bit 24 for Windows - Filehippo.com
September 19, 2025 - Java Development Kit 64-bit 24 for Windows · Requirements · Windows 2003 · Windows 7 · Windows 8 · Windows 10 · Windows Vista · Windows XP · Language · English · Available languages · Chinese · English · Japanese · Portuguese · Russian · License · Free · Latest update · September 19, 2025 · Author · Oracle · SHA-1 · 0012cfd5ebbc5d2a1a9d95575a9ecb212558989f · Filename · jdk-24_windows-x64_bin.exe ·
Rating: 3.5 ​ - ​ 1.88K votes
🌐
Apache NetBeans
netbeans.apache.org › tutorial › main › kb › docs › java › javase-jdk8
Overview of JDK 8 Support in NetBeans IDE
In this tutorial, you will learn how to get started with JDK 8 in NetBeans IDE and how to use the IDE support for such Java SE 8 features as compact profiles, lambda expressions, and repeating annotations. Figure 1. Content on this page applies to NetBeans IDE 7.4 and 8.0 Beta · To complete this tutorial, you need the software and resources listed in the following table. After JDK 8 is downloaded and installed on your system, it needs to be registered in the IDE as follows:
🌐
Microsoft Learn
learn.microsoft.com › en-us › java › openjdk › download
Download the Microsoft Build of OpenJDK | Microsoft Learn
October 27, 2025 - Supported installation methods ... .sig files. If you still require Java 8, you can download any of the Eclipse Temurin builds of OpenJDK 8 from the Eclipse Adoptium project....
🌐
Oracle
oracle.com › in › java › technologies › downloads
Download the Latest Java LTS Free
The Oracle JDK 8 license changed ... Oracle Java SE is substantially different from prior Oracle JDK 8 licenses. This license permits certain uses, such as personal use and development use, at no cost -- but other uses authorized under prior Oracle JDK licenses may no longer be available. Please review the terms carefully before downloading and using ...
🌐
Guru99
guru99.com › home › java tutorials › how to download & install java jdk 8 in windows
How to Download & Install Java JDK 8 in Windows
November 8, 2024 - Following are the steps on how to install Java in Windows 10 for JDK 8 free download for 32 bit or JDK8 download for Windows 64 bit and installation
🌐
Code
ggi.code.blog › how-to-download-install-java-jdk-8-in-windows-10-64-bit
How to Download & Install Java JDK 8 in Windows 10 (64-bit) – GGI Coding Verse {Old}
November 20, 2022 - Following are the steps on how to install Java in Windows 10 for JDK 8 free download for 32 bit or JDK8 download for Windows 64 bit and installation
🌐
UnoGeeks
unogeeks.com › home › blog › java 1.8 download
Java 1.8 Download
December 27, 2023 - Visit the Oracle JDK download page: https://www.oracle.com/java/technologies/javase/javase-jdk8-downloads.html · Scroll down to find the “Java SE Development Kit 8u301” (or the latest update available at the time).
🌐
Oracle
java.com › zh-CN
Java | Oracle
来自 Java 管理者 Oracle 的免费 Java 开发工具包 (JDK) 下载和资源 · 开发人员下载 · 开发人员资源 · 企业资源 ·